待遇丰厚 荣誉归属 | 枣庄市2025年度第二期政府专职消防员招聘简章
为有效履行防范化解重大安全风险、应对处置各类灾害事故的职责使命,枣庄市消防救援支队根据年度工作计划安排,面向社会公开招聘106名政府专职消防队员和55名森林专职消防员,现将有关事项公告如下:
(一)政府专职消防队员
指在政府专职消防队伍或补充到国家综合性消防救援队伍专职从事火灾扑救、应急救援、社会救助等工作的人员。
(二)森林专职消防员
指在森林消防专业队伍中从事森林草原火灾防控、火灾扑救,同时兼顾防汛抗旱、地质灾害和水域救援等应急救援任务,并根据实际需要参与常规灭火救援任务的人员。
正式入职后主要从事以下岗位:
1、灭火救援岗位:主要从事一线灭火救援工作。
2、消防车驾驶员岗位:主要负责消防车驾驶和车载固定灭火救援设备操作,以及车辆整体日常维护保养工作。
3、通信员岗位:主要负责日常接处警和火灾扑救、应急救援、社会救助过程中摄(录)像及影像资料的传输、收集、归档工作。

招聘人数
全市共计招聘106名政府专职消防队员和55名森林专职消防员,各单位具体招聘人数见附件1。
(一)基本条件
1、具有中华人民共和国国籍的男性公民;
2、遵守宪法和法律,拥护中国共产党领导和社会主义制度,品行端正,作风正派,爱岗敬业;
3、具有高中(中专)或以上学历;
4、招收时年龄在18至30周岁(即出生时间为1994年9月26日至2007年9月25日)。退役军人、国家综合性消防救援队伍退出人员(不含辞退、开除)和持有A1、B1或B2驾照人员,以及具有中级以上相应专业职称或者职业资格证书的人员,年龄可放宽至35周岁(即出生时间为1989年9月26日至2007年9月25日);
5、符合国家征兵考核工作规定的政治条件;
6、身体和心理健康,符合国家《消防员职业健康标准》规定的职业健康条件;
7、志愿服务消防事业,自觉遵守消防救援队伍各项规章制度。
(二)特殊人才
1、参加政府专职消防员招聘体型测试、体能测试、心理测试、面试、政治审查、体格检查均合格的全日制本科及以上学历报名人员,直接录用。
2、参加政府专职消防员招聘体型测试、体能测试、心理测试、面试、政治审查、体格检查均合格的非全日制本科及以上学历报名人员,符合下列情形之一的,在招聘考试个人总成绩相同的情况下,优先录用。
(1)国家综合性消防救援队伍退出人员(不含辞退、开除);
(2)职业院校的消防及相关专业毕业生;
(3)持有B1、B2或A1驾照人员;
(4)取得备案登记资质机构颁发的绘图建模、无人机操控、车辆维修、摄影摄像、图片编辑或视频剪辑等工种中级或以上等级职业技能证书的人员;
(5)取得国家二级或以上运动员证书的人员。
(三)不得招聘情形
1、受过刑事处罚或涉嫌犯罪尚未查清的;
2、参加非法组织、邪教组织或其他危害公众安全活动的;
3、参与吸毒、嫖娼、赌博、诈骗、打架斗殴、寻衅滋事等违法活动的;
4、受过党纪政纪处分的;
5、因违规违纪违法被解除劳动合同或辞退的;
6、有个人不良信用记录的;
7、有评残记录或严重伤病治疗记录的;
8、曾参加政府专职消防员、森林专职消防员招聘,因提供虚假材料或故意隐瞒事实取消录用资格的,或通知录用后无正当理由放弃录用资格的;在入职培训、正式上岗期间因非客观原因,个人主动离职的,或因消极怠工、连续绩效考核不合格等情形,被依法解除劳动合同或辞退的(不含因专职消防员招聘转正考核不合格退出人员);
9、其他不适合从事消防救援工作的。

(一)报名时间
即日起至2025年10月10日17时。以收到电子邮件或者材料纸质件作为有效报名。
(二)报名方式
采取网上或实地报名的方式,报名人员可将以下材料扫描件发送至报考单位对应邮箱,或将材料复印件(每类不少于2份)送至报考单位。各单位相关信息见附件1。
1、政府专职消防队员(森林专职消防员)应聘报名表(附件2);
2、毕业证、学位证及相关学历证明;
3、相关专业职称凭证、职业资格证书、技能等级证书、执业证书或荣誉证书;
4、特殊人才佐证材料;
5、户口本(索引页、本人页)、身份证(正反面);
6、退伍证或退出消防员行政关系介绍信(如无,可不提供);
7、A1、B1或B2驾驶证(如无,可不提供);
8、个人近7日内由中国人民银行出具的个人信用报告;
9、近期个人免冠红、蓝底2寸照片;
10、其他相关证明材料。
注意:报名时,只能报考一个单位,选择一个招聘人员类型,严禁重复报名(若重复填报视为报名无效)。在报名表中要写明报考单位,注明“是否服从跨单位调剂”“是否服从跨类型调剂”,需要调剂时将对选择服从调剂人员进行调剂录取。
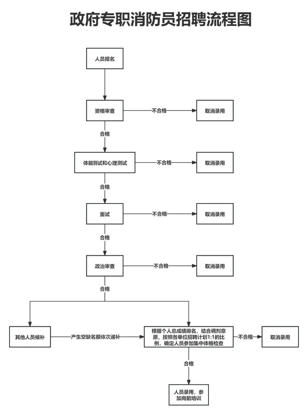
(三)资格审查
对报考人员的基本条件进行审查。经审查,符合条件的,将以电话或短信的形式通知报考人员参加招聘考试的时间、地点;不符合条件的,将不再通知。

招聘考试程序
招聘考试包含体能测试、心理测试、面试、政治审查、体格检查等,招聘考试个人总成绩为4项体能测试科目成绩和面试成绩之和。

(一)体能测试
资格审查通过的报名人员进入体能测试环节。
体能测试项目包含1000米跑、原地跳高和立定跳远二选一、单杠引体向上和俯卧撑二选一、10米×4往返跑和100米跑二选一,成绩标准见附件4,4项体能测试科目成绩之和最高按40分计取,体能测试有一项未取得成绩的为不合格。
(二)心理测试
资格审查通过的报名人员进入心理测试环节。
心理测试依托全国消防员心理测查系统进行,主要考察报考人员的心理承受和自我调节能力,结果由系统生成,分合格、不合格两类,每名报考人员一次操作机会。
(三)面试
体能测试和心理测试均合格的报名人员进入面试环节。
面试参照国家队消防员招聘做法,主要考察报考人员样貌仪表、语言表达、逻辑思维、临场应变以及入职动机等内容,实行量化评分,满分20分,低于12分为不合格。
(四)政治审查
面试合格的报名人员进入政治审查环节。
政治审查标准按照国家征兵考核工作规定的政治条件执行,结果分合格、不合格两类。
(五)体格检查
政治审查合格的报名人员按以下要求进入体格检查环节。
按照各单位招聘计划1:1的比例,在政治审查合格人员中根据个人总成绩排名,择优确定参加集中体检人员(体检费用自理),参加体检人员未达到招聘计划数的单位,可结合个人调剂意愿予以调剂。体检标准参照《应征公民体格检查标准》(陆勤人员)相关要求执行(其中,体型测试按照体重(kg)/[身高(m)]²计算身体质量指数,超出或低于体型标准对照表(附件3)上下限10%的为不合格),报考人员对体检结论有异议的,可申请进行一次复检,经研究同意后,体检结论以复检结论为准;对可以通过服用药物或其他治疗手段影响检查结果的项目不予复检。针对体检不合格的,取消录用资格;单位产生的空缺名额优先按剩余报考人员个人总成绩排名,统筹调剂意愿,依次顺位递补进行体检。
(六)人员录用
体检合格人员确定为各单位拟录用人员;同时,在政治审查合格的未体检人员中,按照个人总成绩排名,统筹调剂意愿,每个单位确定5名候补人选。拟录用人员和候补人选名单进行公示,公示时间为3个工作日。
公示结束后,适时开展3个月岗前培训(期间发放试用期工资),入营培训30日内组织签订劳动合同。岗前培训分为集中培训和实战实训两个阶段,集中培训由支队统一组织实施,时间约1个月,期间实行封闭式管理,如无特殊情况不安排外出;实战实训由各单位组织到岗跟班见习,时间约2个月。培训考核由市消防救援支队统一组织,合格的自动转正;不合格的,予以辞退。
自公示结束之日起至集中培训开始2周内,如有拟录用人员退出的,在候补人员中按招聘考核个人总成绩排序择优递补进行体格检查,统一进行一次集中补录。过后再有退出人员的,不再补录。

(一)管理制度
政府专职消防队员和森林专职消防员参照国家综合性消防救援队伍实行24小时战备执勤,统一食宿和着装,原则上每月轮休8天(根据战备值班和工作需要可补休调休),未轮休的享受补贴,并按照规定享受婚丧假、护理假、育儿假、事假、病假、年休假。在职期间,绩效考核等次为一般或以下以及年度考核等次为不称职次数达到规定数,经离岗培训后,培训考核仍不合格的,予以辞退。新招聘政府专职消防员第一个月集中训练阶段伙食费由个人先行垫付,第二个月跟班见习时由所在单位核销;因个人原因在第一个月离职的,相关伙食费由个人承担。
(二)薪资待遇
转正后应发工资约为5000元/月(含五险一金个人承担部分),在职期间工资随等级档次晋升递增,持有B1、B2或A1驾驶证且能够担任消防车驾驶员岗位的发放对应岗位补贴,担任副班长、班长、站长助理、站长(指导员)等管理职务的发放对应职务补贴。
(三)优待政策
1、享受与在编消防员同等标准的食宿、体检和专业技术培训待遇,分季节发放制式服装和被装。
2、人员表彰奖励纳入各级党委政府、群团组织表彰奖励体系,工作表现突出的可给予记功嘉奖。
3、择优列入党员发展对象培养,考察合格的转入正式党员。
4、符合国家综合性消防救援队伍消防员招聘要求的,在职期间可以考取国家队消防员,专职工作年限按规定计入国家队消防员定级定衔时间。

(一)本次招聘不举办也不委托任何组织或个人举办辅导培训;不接受以任何组织或个人名义推荐的报名人员;任何组织或个人做出的任何承诺均与此次招聘无关。
(二)资格审查贯穿招聘工作全过程。招聘对象报名时提供虚假材料或故意隐瞒事实的;伪造、编造有关证件、材料、信息骗取招聘资格的;作弊、串通作弊或参与组织作弊的;拒绝、妨碍工作人员履行管理职责的;威胁、侮辱、诽谤、诬陷工作人员或其他招聘对象的,以及其他扰乱招聘工作秩序的行为,一经查实,取消录用资格。
(三)报考人员隐瞒“不得招聘情形”事实、违规违纪违法事实或不符合招聘条件的病情病史、政治问题等事实,一经查实,取消录用资格;已转正的,予以辞退。
(四)报考人员要确保电话畅通,注意接听接收电话和短信通知,按照通知要求的具体时间、地点参加考试,因报考人员自身原因未能按时参加招聘工作的,视为自动放弃,后果由其本人承担。
(五)本简章由枣庄市消防救援支队负责解释。
扫描识别下方二维码
即可下载报名附件




鲁公网安备: 37049902000001号